Graphical Abstract
Metrics
Load modeling techniques in distribution networks: a review
Corresponding Author(s) : Musa Mohammed
Journal of Applied Materials and Technology,
Vol. 1 No. 2 (2020): March 2020
License
Copyright (c) 2020 Musa Mohammed, Abubakar Abdulkarim, Adamu Sa’idu Abubakar, Abdullahi Bala Kunya, Yusuf Jibril

This work is licensed under a Creative Commons Attribution 4.0 International License.
Abstract
Power system operation and control required models of generators, lines and loads to be accurately estimated, this is to enable operators make a reliable decision on the system. Generators and lines models are so far considered accurate, while load models are considered perplexing due to invention of new types of loads, distribution system are transforming from passive to active. Future distribution systems are desired to be smart and for a network to be smart the system as to be fully and accurately represented. Penetration of renewable energy and application of power electronic devices as well as participation of active customers in distribution systems make traditional methods of load modeling absolute. Accurate load modeling is required to address the new challenges evolving in the task of power system operation, control and stability studies. It is also an interest of power system researchers globally to realize Smart Networks (SNs), in which accurate load models are required. This work described a review of techniques and approaches for load modeling from traditional methods to the state of art in the area. In addition, gaps in the literature as well as research directions are also pointed out.
Keywords
Full Article
Introduction
Load modeling is a process of estimating a power consumption of a typical infrastructure, it can be of commercial, agricultural, industrial or residential infrastructure [1-5]. Whereas, identification means the process of developing a mathematical relation between different parameters of interest of a dynamic system obtained by either observation, prior knowledge or both [6,7]. The representation can be in form of mathematical equations or graphical relationships. Load modeling and identification is an important aspect in area of stability analysis, planning, monitoring, control and protection of power system [10,8,9]. Accurate load model is required in design and adjustment of transmission and distribution networks, design for protective devices such as circuit breakers, relays and also for the control, monitoring and analysis of the system [11-13]. Electric loads are dynamic and extremely nonlinear in nature, they are therefore difficult to be optimally model. Generally, there are two approaches in load modeling reported in many literatures, component based modeling and measurement based modeling [1,12,14,15,3].
Component based load modeling approach need the physical individual loads information to form an analytical mathematical function that represents the relationship between the system voltages, frequency, real and reactive power consumed by the load [16-18]. This approach however, cannot give the actually time-variant behavior of the load composition, but has advantages of not requiring field measurements, it is also easier to adapt to different systems and conditions. Another advantage is that once it is developed it can be used for the full system life, only the load class mix data must to be updating [19,20]. In contrary, measurement based load modeling approach uses of field data, obtainable from sensor installed at load Bus of which the model is intend to developed, load is well known to be time-variant and nonlinear; for these reasons therefore, the measurement based load model overtakes the component based load model [21].
Load models are classified into two main categories: static and dynamic models. Static models express the real and reactive power at any instant of time as functions of bus voltage magnitudes and frequency. This category of model can be used to represent static loads e.g., resistive loads. In contrast, dynamic load model expresses active and reactive powers as a function of voltage and time. Another model is composite load model which combine the static and the dynamic for more accurate system representation [12,22,23]. There are many type of loads in power systems some are static while some are dynamic in nature, normally we have lighting, heating and cooling devices, audio and audio-visual systems, converters etc. the effect of distribution lines and shunt capacitors connected to the distribution system aggregated with the typical consumption are usually modeled to represents the third tier (Distribution System) of power system [24].
Majority of power system faults are not originated by instability, but by unanticipated protection operation which heavily depends on actual load at a given time of operation. Also postmortem analysis of power system disturbances always reveals discrepancies between measured and simulated behavior [22,24]. Accurate load modeling is critical such that the measured and simulated will represent one another for acceptability of the model. Exact load model is required for voltage stability studies, angular stability studies, power system planning, design and reconfiguration of transmission and distribution networks. Load modeling is very important in attempt to address the emerging issues arising in the area; the increase penetration of new types of load as well as the advancement in measurement devices such as Phasor Measurement Unit (PMU), Supervisory Control and Data Acquisition (SCADA), and Smart Meter (SM) pose the field to regain attention globally [17,9]. Distribution networks were mainly loads in the past, now they are transforms to active in which distributed generations are incorporated in them, future Distribution Networks (DNs) are desired to be smart, and for the DN system to be smart there is a need of accurate load representation of the active distribution networks [19]. A number of attempts are made to come up with accurate load models for static, dynamic, and even composite loads using different methods but yet confirmed challenging. Most of the techniques suffer from complexity, majority miscarries active distribution networks while some considered traditional Static models or dynamic only.
Load Models nad Types of Load Models
Model is just a set of mathematical equivalences, analytical or equivalent circuit based, that describes input-output relationship of a system, while load is any electrical component, device or equipment that is connected to supply in parallel, with intension to consume active power [2,25]. In load modeling sense, the representation is given in terms of voltage and frequency values as inputs of the model, while real and reactive powers are set as the output of the model mostly captured at a Load bus. Because of load distribution and diversity of it, different substitutes have been proposed channel out the time for their representation and their resolution [15,26]. The following categorized the different types of load modeling:
Static Load Model
Static load model is not a time dependent model, it always represents the real and reactive power as a function of voltage and frequency at any instant of time [27,28]. The static load models have been applied for a lengthy time to represent static load components, such as resistive and lighting loads, and also to estimate dynamic loads components [18,29-32]. The models are expressed in a polynomial or an exponential form, These types of models are mostly use in analysis of equilibrium condition of power systems [33,34]. Descriptions of some of these models are given as follows:
Constant Impedance (Z), Constant Current(I) and Constant Power (P) (ZIP Model)
Static features of load can be categorized into constant impedance, constant current and constant power load, subject to the power relation to the voltage. For a constant impedance load, the power dependence on voltage is quadratic, for a constant current it is linear, and for a constant power, the power has no relation with changes in voltage. This type of model is also known as Polynomial Model [11]. Figure 1 shows a typical representation of ZIP model. The Model can be described by the equations (1) and (2).
Figure 1.Polynomial Model/ZIP Model Equivalent Circuit
\begin{equation} P_{A}=P_{n}\left ( \alpha _{z}\left [ \frac{V_{A}}{V_{n}} \right ]^{2}+\alpha _{z}\left [ \frac{V_{A}}{V_{n}} \right ]^{2}+\alpha _{p} \right ) \tag{1} \end{equation}
\begin{equation} Q_{A}=Q_{n}\left ( \beta _{z}\left [ \frac{V_{A}}{V_{B}} \right ]^{2}+\beta _{t}\left [ \frac{V_{A}}{V_{n}} \right ]^{2}+\beta _{p} \right ) \tag{2} \end{equation}
where: \( P_{A} \), \( Q_{A} \) are respective real and reactive powers of a given phase, \( P_{n} \), \( Q_{n} \) are active and reactive power of the load at the nominal voltage \( V_{n} \); \( V_{A} \) is a phase voltage; \( \alpha_{z} \), \( \alpha_{t} \), \( \alpha_{p} \) and \( \beta_{z} \), \( \beta_{t} \), \( \beta_{p} \) are proportions of constant impedance, current, and power components of active and reactive power of the total static load respectively [35,36].
Exponential Model
Exponential model relates voltage and power parameters of a load bus by exponential mathematical equations. It has few parameters and is usually use to represent mixed load [14,23]. In the equation, numerous components with different exponents can be encompassed. The model equations are expressed as follows:
\begin{equation} P=P_{0}\left ( \frac{v}{v_{0}} \right )^{np} \tag{3} \end{equation}
\begin{equation} Q=Q_{0}\left ( \frac{v}{v_{0}} \right )^{nq} \tag{4} \end{equation}
where: \( P_{0} \) and \( v_{0} \) are the initial values of active power and voltage respectively, \( np \) and \( nq \) are parameters that can be adjusted to get the best representation of the voltage dependence of the load, \( Q_{0} \) is the initial value of the reactive power [11,2].
Frequency Dependent Model
Frequency dependency of the load is not very significant [37]. But can also be considered in formulation of a load model. The model is derived from ZIP or Exponential model by multiplying the frequency defendant factor with the ZIP equation or polynomial equations. The frequency defendant factor is represented by equation (5):
\begin{equation} f_{factor}\left ( 1+\alpha \Delta f \right ) \tag{5} \end{equation}
where: \( \Delta f \) is the frequency deviation from 50Hz (normal value), and is the frequency sensitivity parameter [14].
Dynamic Load Model
A dynamic load model is time dependent, it states the relationship of voltage and if necessary frequency values, active and reactive power at any point of time, as a function of voltage and the frequency time history, including normally the present moment. Dynamic model is particularly important in voltage and angular stability studies [14,28]. Induction Motor (IM) model is the most common dynamic load model used (almost 70% of the total energy supply by utilities are consume by electric motors and large portion of this are IMs); the model is obtained from the circuit of figure 2 and represents the real and reactive power as a function of the previous and current voltage and frequency of the load bus. Exponential recovery load model can also be used to represent dynamic load model [38]. The model is generally used to represents loads that gradually recover over time period and are developed as nonlinear first order differential equations as depicted in equations (6) to (9).
\begin{equation} T_{p}\frac{dx_{p}}{d{t}}=-x_{p}+p_{0}\left ( \frac{v}{v_{0}} \right )^{N_{ps}}-p_{0}\left ( \frac{v}{v_{0}} \right )^{N_{pt}} \tag{6} \end{equation}
\begin{equation} p_{d}=x_{p}+p_{0}\left ( \frac{v}{v_{0}} \right )^{N_{pt}} \tag{7} \end{equation}
\begin{equation} T_{p}\frac{dx_{q}}{d{t}}=-x_{p}+Q_{0}\left ( \frac{v}{v_{0}} \right )^{N_{qs}}-Q_{0}\left ( \frac{v}{v_{0}} \right )^{N_{qt}} \tag{8} \end{equation}
\begin{equation} Q_{d}=x_{q}+Q_{0}\left ( \frac{v}{v_{0}} \right )^{N_{qt}} \tag{9} \end{equation}
where \( x_{p} \) and \( x_{q} \) are state variables associated with real and reactive power dynamics, \( T_{p} \) and \( T_{q} \) are time constants of the exponential recovery response, \( N_{ps} \) and \( N_{qs} \) are exponents related to the steady-state load response, \( N_{pt} \) and \( N_{qt} \) are exponents related to the transient load response Arif et al. [14]. Equivalent circuit diagram for this type of model can be represented as in Figure 2.
Figure 2.Equivalent Circuit Diagram of IM Model
Composite Load Model
Composite load model is another model that consists of both static as well as dynamic load components to formulate a model. Literatures have shown that composite load models provide more accurate response than the statics or dynamic models alone [12,39]. A common composite load model is the combine ZIP and IM, figure 3 shows the representative circuit diagram of composite load model (ZIP and IM).
Figure 3.Composite Load Model Equivalent Circuit Diagram
The static part is represented by equations (1) to (5) while the dynamic part is represented by equations (6) to (9). Any typical load center of a power system comprises jointly static and dynamic combinations of loads and that is the reason why composite load model give more accurate representation of the loads in distribution systems.
Distribution System
Distribution Network (DN) is a branch of power system infrastructure that convey electricity from high-voltage transmission network and delivers it to end user, in the process; the high voltages from transmission network are step down to medium voltage via distribution transformers suitable for large industries. Further step down is been done to accommodate residential and commercial consumers at lower level voltages [40]. In the past, distribution networks ware mainly passive, meaning that they are only a means of energy delivery to the end uses (unidirectional flow). Advancement reach to a time that DNs are transform to active, i.e. they involve a number of Distributed Generations (DGs) connected in them to improve system reliability, availability and quality of supply [19]. Future DNs are desired to be smart, in which they will support bidirectional power flow and communication infrastructure will be incorporated to the Active Distribution Networks (ADNs) available today [41,42]. The present ADN comprises different types of loads ranging from statics, dynamics and combination of the statics and the dynamic (composite). The aggregation of these loads, together with shunt active capacitors, line effects, and grid connected DGs formed the aggregate loads in a particular load bus. Load modeling considering DN as a whole is particularly important in voltage and angular stability studies and also in analysis of equilibrium operating condition of power system [4,43].
Power Identification
Load modeling involves two stages, the choice of load model structure and the valuation of load model parameter [22].
i. Choice of load model structure: Choice of load model structure has to do with the load bus of interest. Power system operators are mainly interested on the buses within their control area. Planners and researchers uses IEEE standard test Systems to developed a concept for planning purposes while in system analysis all or any of the above mention structure can be useful defending on the nature of the problem on ground [33,44].
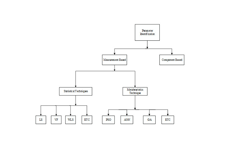
ii. Parameter identification: In parameter identification of load modeling, the problem is curve fitting/estimation type, which is trying to represent the characteristics of a load bus. The process can be accomplished by two different approaches as shown in the Figure 4. The component based and measurement base estimation [13-15,45,46].
Figure 4.Load Parameter Identification Approaches
Component Based Approach
The Component based approach needs the information of individual loads in a substation based on load class (i.e. residential, agricultural, commercial, industrial and special) gathered together to identify the load parameter [10,15]. In this situation each of the composition is replaced using static or dynamic representation based on the load type known from experiments. Loads are usually classified by utility companies as residential, commercial, industrial, Agricultural and special [2,47,48]. This is in consideration of the load consumptions magnitude, time variant of utilization and purpose. Determination of individual load consumption for parameter identification is a serious challenging task, if not impossible, the mission is accomplished by laboratory experiment test of each appliance and later aggregated their values. The errors associated with this method are due to changes in weather, geographical location and experimental errors among others. For these reasons therefore, component based approach which cannot actually capture the time variant nature of load is considered imperfect [21,49].
Measurement Based Approach
This approach makes use of historical measurement data obtainable from different measurement devices usually installed at load bus substations. Devices such as Smart Meters (SM), Digital Fault Recorder (DFR), Power Quality Monitors (PQM) and Phasor Measurement Unit (PMU) are now used to capture network data in real time at both low and medium voltage levels [13]. The advantages of this method are that; the model is developing based on actual real time scenario, and there is no need of having deep knowledge of individual loads. Basically there are two techniques reported for parameter identification in measurement based: the statistical and the metaheuristics methods as seen in Figure 4 [10,11]. The statistical method is actually an analytical approach which is characterized with computational error. Although it is more preferred when compared with component based in terms of both accuracy and simplicity. These techniques include; Least Square (LS) method, Vector Fitting (VF) technique, Weighted LS (WLS), Kaman’s filter among others. The evolutions of metaheuristics techniques opens another window for load modeling techniques as they perform better in terms of both accuracy and reduction of computational time [12].
The whole process of measurement based approach of load modeling can be brief as follows:
- identification of model structure (i.e. Load Bus)
- data accusation accomplished with a measurement device
- formulate a load model
- provide an optimization technique that will minimized cost function and thereby identifying the load parameter
- evaluations of the cost function by testing the results
- model validation
The process above is also described in Figure 5. Measured voltage (v) and if necessary with corresponding frequency (f) values are uses as input to the model, the model use this information to estimate active and reactive powers e and Q e respectively. The estimated powers (real and reactive) are then compared with the real load measurement Pm and Q m with the aim of minimizing the error function of equation (10). This is where the optimization algorithms such as Particle Swarm Optimization (PSO) algorism, Improve PSO algorism, Genetic Algorithm (GA) etc. plays a role [12,14]. Measurement base approach has a better performance in reflecting the load characteristics in dynamic situations [21,50]. Loads are well known to be dynamic and time variant; consequently, this might be the reason why the approach is being widely used.
\begin{equation} f_{e}=\frac{1}{N}\sum \left ( P_{m}-P_{e} \right )^{2}+\left ( Q_{m}-Q_{e} \right )^{2} \tag{10} \end{equation}
Figure 5.Block Diagram of Load Parameter Estimation
Research Trends and Future Research Direction
Load modeling has been identified as an important aspect in power system studies, the area is gaining more attention with the penetration of new types of load, transformation of distribution networks from passive to active and certainly it will continue to attract research attention as future distribution network will be smart.
Research Trend
load modeling and identification is old as well as new area of research, it is old because it has been an area in which system equilibrium condition is determine via static models [20,43]. It is also applied in stability studies via both dynamic and composite models [51]. Because of serious innovations of electronics devices, increase in renewable energy penetration and DG placement in the distribution network it become a new area of research as well [13]. Attempts have been made by many researchers channel out time, and accuracy to come up with optimal load model at different stages. Unfortunately, it has been discovered challenging. Table 1, summarized some accessible research effort done in the area recently.
| Author(s) | Identification technique | Types of Model | Network Type | Shortcomings |
| Hua et al. [52] | Statistical/Transfer Function (TF) | Dynamic | AND | TF does not take account of initial conditions of the system |
| Rouhani & Abur [28] | Statistical/Kalman’s Filter (KF) | Dynamic | Passive Network (PN) | Small steady state error associated with KF |
| Vignesh et al. [36] | Statistical/ Variable rejection method | Dynamic | PN | ZIP model cannot capture the time varying nature of loads |
| Kontis et al. [3] | Statistical / Vector Fitting | Dynamic | PN | Computational intensive requirement in addition to Multiple local optimums |
| Kontis et al. [33] | Statistical /TF | Dynamic | PN | TF does not take account of initial conditions of the system |
| Wang [53] | Statistical /dynamic equations | Dynamic | PN | Exhibits high amount of error with small convergence speed |
| Jahromi & Ameli [12] | Metaheuristics /GA | Composite | PN | Slow convergence characteristics |
| Saviozzi et al. [54] | ANNs | Dynamic | PN | Absent of temporal connection in ANNs |
| Zheng et al. [15] | RNNs | Composite | ADN | RNNs does not perform well when the Operating Condition (OC) are change far from the original OC |
Load, actually is time- dependent, hence measurement based approach clearly outperforms component based approach. It can be seen from table 1, that; most of the recent works uses measurement /statistical techniques. However, the most recent researches use Neural Networks (NN) identification techniques for their advance capabilities and in an attempt to tradeoff between accuracy and time consumption. Besides, NN do not have to be retrained if there is change in the load consumption [54,55]. (Azmy et al., 2004; Saviozzi et al., 2019). Static models are succeeded by dynamic and composite models, at the same time, active distribution networks are considered by Zheng et al. [15] and Hua et al. [52] in the survey. Passive Networks (PNs) are considered in most cases probably due to their easy access since ADNs are in their developing stage [19].
Areas of Future Research Work
Disturbances in power systems are naturally unbalanced, but most of the existing loads modeling methods are approximated as balanced disturbance, therefore there is a need to have an extensive investigation to the unbalanced situations. More search is required to develop improve methods of performing load modeling using online real time data, so that it can accurately capture the seasonal and geographical variations of the loads. In order to overcome the shortcoming associated with RNNs when the operating conditions are change far away from the original operating situation an effective technique is required for searching the threshold distance for good performance. The capability of Power System Computer Aided Design (PSCAD) software to interface with MATLAB/SIMULINK offers another idea of developing a link Library based PSCAD- RNN model [15,56]. Frequency dependency on load seems to be very small and mostly ignored in formulation of load models, closer look should be done in future to established whether it can or not be ignored. In the future, other machine learning techniques should be tested especially Support Vector Machine (SVM) as it perform excellent and demonstrate higher accuracy than any other machine learning in other areas of research [21,57,58]. Finally, as DNs are transformed from passive to active the research should be directed in such manner.
Conclusion
In this paper, load modeling and identification techniques are critically reviewed. Detailed states of the art in the area are discussed and finally new approaches to the problems are pointed out. In load modeling and identification, a measurement based approaches are recommended as load is well known to be time variant and nonlinear. Also, new devices such as PMUs, SCADA and SMs are currently available. Metaheuristics optimization methods are considered superior over statistical methods in terms of accuracy and also ADNs in load modeling would be more current to consider than ordinary passive networks [57,59,60].
References
- Chang Rung-Fang, Leou Rong-Ceng, Lu Chan-Nan. Distribution transformer load modeling using load research data. IEEE Transactions on Power Delivery. 2002; 17(2):655-661. DOI
- Dong Z. Y., Borghetti A., Yamashita K., Gaikwad A., Pourbeik P., Milanović J. V.. CIGRE WG C4.065 Recommendations on Measurement Based and Component Based Load Modelling Practice. 2012.
- Kontis Eleftherios O., Papadopoulos Theofilos A., Chrysochos Andreas I., Papagiannis Grigoris K.. Measurement-Based Dynamic Load Modeling Using the Vector Fitting Technique. IEEE Transactions on Power Systems. 2018; 33(1)DOI
- Shafiei Mehdi, Nourbakhsh Ghavameddin, Ledwich Gerard, Femando Tyrone, Iu Herbert, Arefi Ali. Dynamic load modelling using measured data in distribution networks. 2017 3rd International Conference on Power Generation Systems and Renewable Energy Technologies (PGSRET). 2017. DOI
- Yamashita K, Djokic S., Matevosyan J., Resende F.O., Korunovic L.M., Dong Z.Y., Milanovic J.V.. Modelling and Aggregation of Loads in Flexible Power Networks – Scope and Status of the Work of CIGRE WG C4.605. IFAC Proceedings Volumes. 2012; 45(21)DOI
- Norton J. P.. An Introduction to Identification. Courier Corporation; 2009.
- Zhu S.Z., Dong Z.Y., Wong K.P., Wang Z.H.. Power system dynamic load identification and stability. PowerCon 2000. 2000 International Conference on Power System Technology. Proceedings (Cat. No.00EX409). null. DOI
- Braunstein Sergio Halpern, Bretas Newton Geraldo, Rossoni Aquiles, Bretas Arturo. Bad data analysis in distribution state estimation considering load models. 2015 IEEE Power & Energy Society General Meeting. 2015. DOI
- Choi B.-K., Chiang H.-D., Li Y., Li H., Chen Y.-T., Huang D.-H., Lauby M.G.. Measurement-Based Dynamic Load Models: Derivation, Comparison, and Validation. IEEE Transactions on Power Systems. 2006; 21(3)DOI
- Collin Adam J., Tsagarakis George, Kiprakis Aristides E., McLaughlin Stephen. Development of Low-Voltage Load Models for the Residential Load Sector. IEEE Transactions on Power Systems. 2014; 29(5)DOI
- Chassin Forrest S., Mayhorn Ebony T., Elizondo Marcelo A., Lu Shuai. Load modeling and calibration techniques for power system studies. 2011 North American Power Symposium. 2011. DOI
- Jahromi Mansour Eshragh-Niay, Ameli Mohammad Taghi. Measurement-based modelling of composite load using genetic algorithm. Electric Power Systems Research. 2018; 158DOI
- Zhang Liang, Wang Gang, Giannakis Georgios B.. Real-Time Power System State Estimation and Forecasting via Deep Unrolled Neural Networks. IEEE Transactions on Signal Processing. 2019; 67(15)DOI
- Arif Anmar, Wang Zhaoyu, Wang Jianhui, Mather Barry, Bashualdo Hugo, Zhao Dongbo. Load Modeling—A Review. IEEE Transactions on Smart Grid. 2018; 9(6)DOI
- Zheng Chao, Wang Shaorong, Liu Yilu, Liu Chengxi. A novel RNN based load modelling method with measurement data in active distribution system. Electric Power Systems Research. 2019; 166DOI
- Espinoza M., Joye C., Belmans R., DeMoor B.. Short-Term Load Forecasting, Profile Identification, and Customer Segmentation: A Methodology Based on Periodic Time Series. IEEE Transactions on Power Systems. 2005; 20(3)DOI
- Stephen Bruce, Galloway Stuart J.. Domestic Load Characterization Through Smart Meter Advance Stratification. IEEE Transactions on Smart Grid. 2012; 3(3)DOI
- Tasić D. J. U.. The Influence of Static and Dynamic Load Characteristic on Voltage Collapse in Electrical Power System. IEEE Transactions on Smart Grid.
- Kazmi Syed Ali Abbas, Shahzad Muhammad Khuram, Khan Akif Zia, Shin Dong Ryeol. Smart Distribution Networks: A Review of Modern Distribution Concepts from a Planning Perspective. Energies. 2017; 10(4)DOI
- Price W.W., Wirgau K.A., Murdoch A., Mitsche J.V., Vaahedi E., El-Kady M.. Load modeling for power flow and transient stability computer studies. IEEE Transactions on Power Systems. 1988; 3(1)DOI
- Hou Jia, Xu Zhao, Dong Zhao Yang. Measurement-based load modeling at distribution level with complete model structure. 2012 IEEE Power and Energy Society General Meeting. 2012. DOI
- Hiskens Ian A.. Significance of Load Modelling in Power System Dynamics. 2006.
- Korunovic Lidija, Stojanovic Dobrivoje. Dynamic load modeling of some low voltage devices. Facta universitatis - series: Electronics and Energetics. 2009; 22(1)DOI
- Tsagarakis George, Collin Adam J., Kiprakis Aristides E.. Modelling the electrical loads of UK residential energy users. 2012 47th International Universities Power Engineering Conference (UPEC). 2012. DOI
- von Meier Alexandra, Culler David, McEachern Alex, Arghandeh Reza. Micro-synchrophasors for distribution systems. ISGT 2014. 2014. DOI
- Norford L. K., Leeb S. B., Luo D., Shaw S. R.. Advanced Electrical Load Monitoring: A Wealth of Information at Low Cost. 1999.
- Miranian Arash, Rouzbehi Kumars. Nonlinear Power System Load Identification Using Local Model Networks. IEEE Transactions on Power Systems. 2013; 28(3)DOI
- Rouhani Alireza, Abur Ali. Real-Time Dynamic Parameter Estimation for an Exponential Dynamic Load Model. IEEE Transactions on Smart Grid. 2016; 7(3)DOI
- Djokic Sasa, Cresswell C.E, Collin Adam. The Future of Residential Lighting: Shift from Incandescent to CFL to LED light sources. 2009 IES Annual Conference. 2009.
- Renmu H., Jin M., Hill D.J.. Composite Load Modeling via Measurement Approach. IEEE Transactions on Power Systems. 2006; 21(2)DOI
- Ribeiro J., Lange F.. A New Aggregation Method for Determining Composite Load Characteristics. IEEE Transactions on Power Apparatus and Systems. 1982; PAS-101(8)DOI
- Taylor Carson W., Venkatasubramanian Mani V., Chen Yonghong. Wide-Area Stability and Voltage Control. VII Symposium of Specialists In Electric Operational and Expansion Planning. 2000.
- Kontis Elefherios O., Papagiannis Grigoris K., Syed Mazheruddin H., Guillo-Sansano Efren, Burt Graeme M., Papadopoulos Theofilos A., Chrysochos Andreas I.. Development of measurement-based load models for the dynamic simulation of distribution grids. 2017 IEEE PES Innovative Smart Grid Technologies Conference Europe (ISGT-Europe). 2017. DOI
- Pavella M., Murthy P. G.. Transient Stability of Power Systems: Theory and Practice. Wiley; 1994.
- Mousavi Seyed Mohammad, Abyaneh Hossein Askarian. Effect of Load Models on Probabilistic Characterization of Aggregated Load Patterns. IEEE Transactions on Power Systems. 2011; 26(2)DOI
- Vignesh V., Chakrabarti Saikat, Srivastava Suresh Chandra. Load Modeling Under Unbalanced Disturbances. IEEE Transactions on Power Systems. 2016; 31(2)DOI
- Vanfretti L., Chow Joe H., Aliyu Usman. Building a Frequency Monitoring Network to Study Dynamics of Rapidly Growing Power Systems. 7th International Conference on Power System Operations and Planning (ICPSOP). 2007.
- Regulski P., Vilchis-Rodriguez D. S., Djurovic S., Terzija V.. Estimation of Composite Load Model Parameters Using an Improved Particle Swarm Optimization Method. IEEE Transactions on Power Delivery. 2015; 30(2)DOI
- Kosterev Dmitry, Meklin Anatoliy, Undrill John, Lesieutre Bernard, Price William, Chassin David, Bravo Richard, Yang Steve. Load modeling in power system studies: WECC progress update. 2008 IEEE Power and Energy Society General Meeting - Conversion and Delivery of Electrical Energy in the 21st Century. 2008. DOI
- Short Thomas Allen. Electric Power Distribution Handbook. CRC Press; 2014.
- Elkhatib Mohamed E., El-Shatshat Ramadan, Salama Magdy M. A.. Novel Coordinated Voltage Control for Smart Distribution Networks With DG. IEEE Transactions on Smart Grid. 2011; 2(4)DOI
- Lasseter Robert H.. Smart Distribution: Coupled Microgrids. Proceedings of the IEEE. 2011; 99(6)DOI
- Kundur Prabha. Power System Stability and Control. McGraw-Hill: New York; 1994.
- Visconti Igor F., Lima Delberis A., Costa Janaina Mirses C. de Sousa, Sobrinho Nobyle Rabello de B. C.. Measurement-Based Load Modeling Using Transfer Functions for Dynamic Simulations. IEEE Transactions on Power Systems. 2014; 29(1)DOI
- García Luis Fernando Rodríguez, Londoño Sandra Milena Pérez, Flórez Juan José Mora. Dynamic load modeling for small disturbances using measurement-based parameter estimation method. Simposio Internacional sobre la Calidad de la Energía Eléctrica - SICEL. 2013.
- Zhang Kaiqing, Zhu Hao, Guo Siming. Dependency analysis and improved parameter estimation for dynamic composite load modeling. 2017 IEEE Power & Energy Society General Meeting. 2017. DOI
- Eleri Ewah Otu, Ugwu Okechukwu, Onuvae Precious. Expanding access to pro-poor energy services in Nigeria. 2012.
- Ikeme J., Ebohon Obas John. Nigeria's electric power sector reform: what should form the key objectives?. Energy Policy. 2005; 33(9)DOI
- Lv Jiaqing, Pawlak Mirosław, Annakkage U.D., Bagen Bagen. Statistical testing for load models using measured data. Electric Power Systems Research. 2018; 163DOI
- Karlsson D., Hill D.J.. Modelling and identification of nonlinear dynamic loads in power systems. IEEE Transactions on Power Systems. 1994; 9(1)DOI
- Taylor Carson W., Maratukulam Dominic, Balu Neal J.. Power system voltage stability. McGraw-Hill: New York; 1994.
- Hua K. Q., Vahidnia A., Mishra Y., Ledwich G.. PMU measurement based dynamic load modeling using SVC devices in online enviroment. 2015 IEEE PES Asia-Pacific Power and Energy Engineering Conference (APPEEC). 2015. DOI
- Wang Xiaozhe. Estimating dynamic load parameters from ambient PMU measurements. 2017 IEEE Power & Energy Society General Meeting. 2017. DOI
- Saviozzi M., Massucco S., Silvestro F.. Implementation of advanced functionalities for Distribution Management Systems: Load forecasting and modeling through Artificial Neural Networks ensembles. Electric Power Systems Research. 2019; 167DOI
- Azmy A.M., Erlich I., Sowa P.. Artificial neural network-based dynamic equivalents for distribution systems containing active sources. IEE Proceedings - Generation, Transmission and Distribution. 2004; 151(6)DOI
- Wenzel T., Leibfried T., Retzmann D.. Dynamical simulation of a Vacuum Switch with PSCAD. 16th Power Systems Computation Conference. 2008.
- Bhavsar Hetal, Ganatra Amit. A Comparative Study of Training Algorithms for Supervised Machine Learning. International Journal of Soft Computing and Engineering. 2012; 2(4):74-81.
- Hand David J.. Protection or Privacy? Data Mining and Personal Data. Pacific-Asia Conference on Knowledge Discovery and Data Mining. 2006. DOI
- Gill Simon, Kockar Ivana, Ault Graham W.. Dynamic Optimal Power Flow for Active Distribution Networks. IEEE Transactions on Power Systems. 2014; 29(1)DOI
- You Yi, Liu Dong, Yu Wenpeng, Chen Fei, Pan Fei. Technology and Its Trends of Active Distribution Network. Automation of Electric Power Systems. 2012.
Download Citation
Endnote/Zotero/Mendeley (RIS)BibTeX